
蓝佩嘉著
吉林出版集团有限责任公司,2011年
“界限”,抑或称之为“区隔”,是一个令人感到惊奇的词汇,因为在经受过现代教育的我们看来,这意味着“不平等”、“不公平”,而使得我们想要努力抹去其不明亮的那一面。但在实际生活中,这样的概念又存在着,因为它能够帮助我们通过对比“自我”与“他者”来寻求一种身份的认同,尤其是在流动性的社会当下,这样的“界限”设定有了存在的必要。作为流动性社会的一种特殊情形,“跨国女佣”因为其对于相关主体的多指涉,而获得了讨论。“跨国女佣”不仅仅是女佣从不发达经济体向较发达经济体的就业转移,其中更是包括着这些女性在社会流动的当下,面对传统“父权”、“男权”观念下的以金钱为手段的问题解决实践。而关于这个话题,蓝佩嘉的《跨国灰姑娘》能够给我们一个很好的启发。作者以东南亚的菲律宾、印度尼西亚及其他国家的女性跨国劳工作为调查对象,探寻这些人们在去往台湾等较发达的经济体后所从事的家庭劳工工作现状,以及在其职业生涯中所面临的刻板印象、与雇主的双方女性角色扮演角力、在家庭及公共场所的“前台”与“后台”展演等情形,最终得出这样的观点:其一,全球化并非能够消解界限区隔,相对地,全球化有可能促使界限的继续产生,也就是刻板印象的继续存在;其二,流动的社会所造成的的界限是模糊的、不连续的,这使得“跨国女佣”服务业的利益相关者需要在性别、阶级、族群(国籍)、家(家庭)之间进行界限的不断划分。除此以外,这本书的田野调查与著述方式也值得我们进行比较探讨。
从选题到写作:《跨国灰姑娘》的创作思路

《跨国灰姑娘》文献综述思路
质性研究的话题十分丰富,对于这本《跨国灰姑娘》而言也是如此。单单论及“跨国女佣”,与之相关的学术话题则有女性主义、界限与区隔、族群、全球化、人口流动、家务服务、自我呈现,等等。而面对如此纷杂的学术话题,蓝佩嘉如何对相关文献进行取舍?
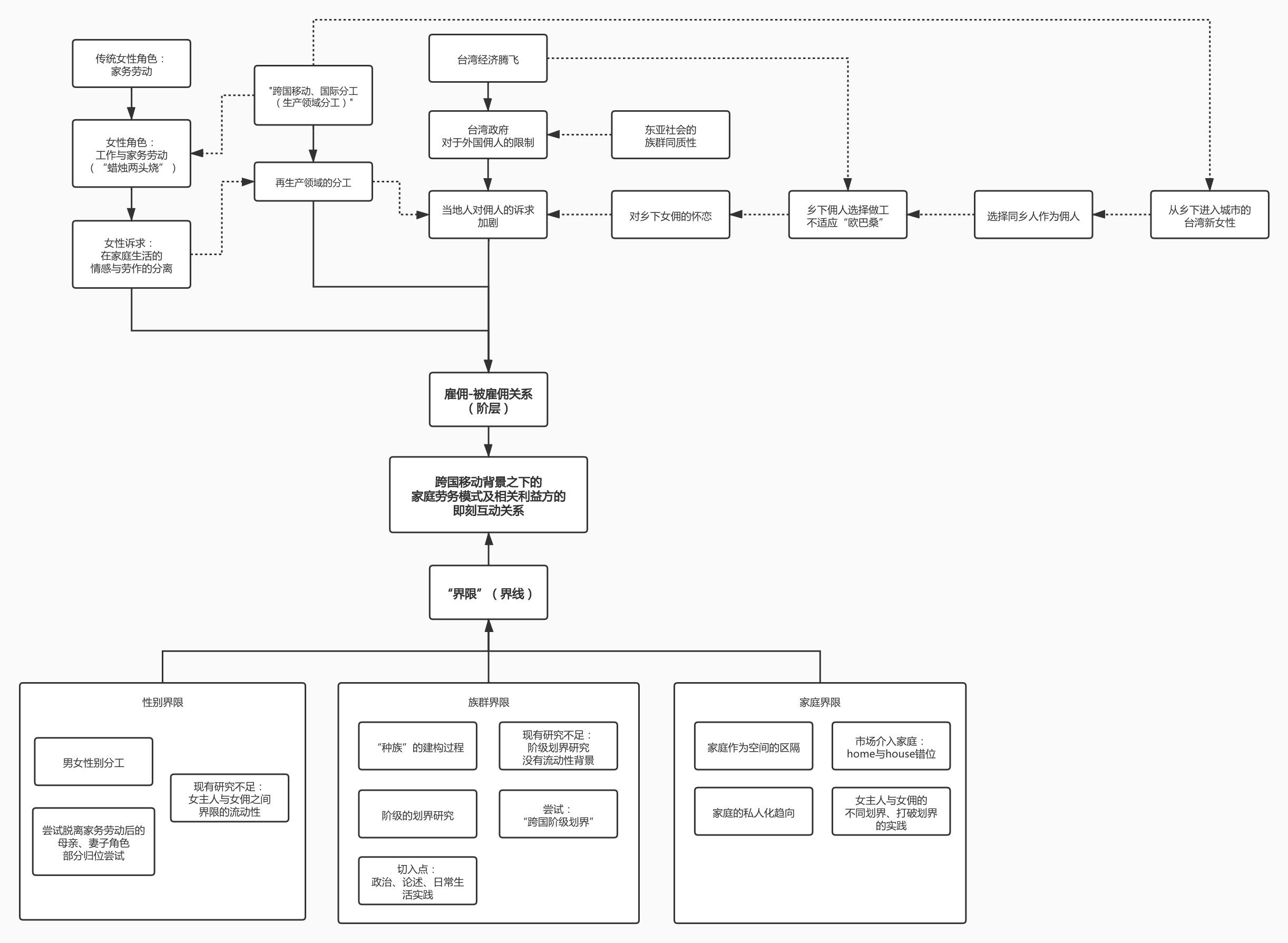
作者在导论部分,就将文献分为了两个部分,一个是现象部分,另一个则是理论部分。由于作者想要研究的是“跨国移动背景之下的家庭劳务模式及相关利益方的即刻互动关系”,那么对“跨国移动”、“国际分工”等作为一个历史背景材料进行回顾便显得十分必要。而一旦涉及到不同人群的研究,阶层话题便又是研究的重要切入点,作者便从“国际分工”的话题之下寻找有关材料,发现了有关学者对于分工化带来的再生产劳动的分工——而正是这一点使得另一层雇佣-被雇佣关系得以形成。
但形成雇佣-被雇佣关系的因素并非仅有“国际分工”本身,女性在“国际分工”当中所扮演的角色也影响了这一关系的形成,因为女性在原有社会环境中的“家庭角色”在“国际分工”的背景之下出现了变化,女性不仅从事了家务劳动,也开始在职场上崭露头角,成为了“蜡烛两头烧 ”的典型。在这样的现实压力之下,女性家庭角色中的“家务劳动”与“工作”便产生了矛盾,因此在两者之间进行脱离便成为了必然。
而为什么要研究台湾与东南亚之间的雇佣-被雇佣关系呢?因为上世纪的台湾在经历的高速发展的经济之后,获得的是政府有限开放的外佣劳工配额,而这种现实又有着东亚不同于欧美国家的高度同质性的族群构成的背景考量。在这样的背景之下,外来佣人便成为了台湾人试图获得的一种资源,而台湾本身的家务劳动服务发展历史有给予了台湾人对外来佣人的特殊情感诉求——在清代时期的台湾,佣人主要是以“收养媳”、“陪嫁娴”的奴隶身份而存在的;而在国民党退台后,从乡下进入城市的台湾新女性倾向于选择自己家乡的女性作为佣人来源,呈现出了拟亲族的关系;在经济腾飞后,这种拟亲族关系很难维持,因为这些来自家乡的女性也选择进入工厂,此时只有“欧巴桑”才能够担任佣人角色;而正是“欧巴桑”的年龄与性格因素,导致女主人很难与她们相处好关系,女主人抱着对乡下女佣的怀恋,最终选择了东南亚国家的外佣作为佣人。
可以发现,上述现象层面的文献回顾,内部也呈现出了相应的层次。首先,是“国际分工”这样的宏观现实,中观层面的现实则是“女性角色”,再微观一点,就是“台湾与东南亚”之间的关系。宏观、中观、微观之间的材料关系是联系十分紧密的,并没有为了堆积材料而填充字数的现象。而对于现象层面的文献,并非没有一些相应的理论、观点作为支撑,不过这些理论、观点相比接下来作者想要使用的理论,还是显得比较次要的,在这本书中还是主要扮演着背景资料的角色。
而接下来,便到了作者所要使用的理论部分的文献回顾。作者所使用的是“界线”这个概念作为宏观理论。并首先对界线的概念、作用以及学界的讨论进行了回顾,这部分主要引用了michele lamont、布迪厄等人的观点,并没有就“界线”本身的概念定义进行大量的文献回顾——如此大量的文献回顾既浪费时间,也与作者想要研究的话题毫无关系,因为作者主要做的是“界限”概念的一个应用性质的研究(非应用社会学研究)。接着,作者从性别、族群、家庭三个角度对相应的“界线”研究进行了回顾,发现:从性别角度进行的界线研究,已经注意到男女之间的分工,但是对于女性在家庭、工作之间双重压力之下的家庭雇佣活动,关注的层次并不深入,没有考量到女主人与女佣之间界限的可变动性,而这种变动性的另一面则是女性对于传统母亲、妻子角色的部分归位尝试,就后者已经有一定的学术关注;从族群角度进行的界限研究,已经关注到“种族”的建构过程,也就是“种族主义”与“种族化”研究,而对于阶级的界限研究,也有了布迪厄的相关论述,但是缺乏对流动性、跨国性的研究,因此,从“跨国阶级划界”这一个概念来入手,是作者想要尝试的新方向,而可以进行具体分析的切入点则有政治、论述(舆论与媒体)、日常生活实践等;从家庭角度进行的界限研究,可以从空间对于阶层标识的意义进行切入,而随着生产与再生产的分工,“家”已经成为了一个具有私人、亲密性质的场所与概念,但是市场力量的介入使得精神意义上的home与物理意义上的house之间发生了一定的错位,这也导致了女主人与佣人之间产生了各种界限协商的实践,比如就餐、居住、着装等等。
因此,在理论部分,作者使用了三个层次,即性别、族群、家庭来进行了理论回顾,并且发现了已有研究的进展与不足所在:缺乏对女主人与佣人之间的界限互动关系,并且缺乏在跨国背景之下的阶级划分研究,而对于性别、族群、家庭界限的其他部分,作者并没有因为已有文献的存在而舍弃不写,而是选择继续与已有文献进行对话。
正确的使用方式:将田野材料作为材料
在欧美国家留学的经历,使得作者开始对跨国劳工等问题感到兴趣。而在作者回到台湾之时,作者发现,在台湾也存在着一群来自东南亚的跨国劳工,因而作者随后选择通过参与这群跨国劳工的社交活动圈,加深对于这一群体的了解。通过当地教堂介入东南亚跨国劳工群体,是一个较好的途径——因为这些跨国劳工大多信仰基督教,而他们在工作之外的闲暇时间,除了进行一些购物、野餐之类的常规聚会之外,便是到教堂做礼拜。作者了解到了跨国劳工在本土语言学习的障碍,选择在一些当地教堂义务教授中文。与大多数田野调查者类似,作者也遇到了破冰之前来自受访者的不信任,不过随着共处时间的增加,作者逐渐从一位学者、中文老师转变为了跨国劳工的当地向导。借助这种身份,作者加深了与受访者之间的联系,并开始以滚雪球的方式联系到了多位劳工,进行调查。
而调查之后所获得的田野材料,要如何呈现在研究文章当中?在一些无法简单使用概述文字描述的地方,便是田野材料的用武之地。当作者在讨论严厉契约之下的劳工“忍气吞声”现象时,作者借用了劳工Maya的回应来表明这种“忍气吞声”看似能够获得解决但实际上所面临的隐形矛盾:“一开始,我总是在电话里向朋友哭诉。我的雇主不喜欢这样……我害怕雇主送我们回家……在四十天后(的试用期),你只能拿回中介费的20%,但很多中介是mukhang pera(money face,指眼中只有钱),他们不会退钱给你。”(蓝佩嘉,2011)调查者与受访者之间文化观念、实际境遇的不同,便会导致双方会产生各自“理所应当”的价值观和方法论,而田野材料便是直接将这两种“理所应当”直接暴露在读者面前。
除此之外,受访者的特殊经历也是使用田野材料的绝佳时机。当作为餐厅老板的何太太第一次与跨国劳工相见时,她说:“中介带她来的(时候,我的)第一眼哦,你知道我心里,惊一下耶(闽南语),心情很不好……怎么一个外人黑漆漆的,一个黑人要住我们家啊,怎么办,怎么办?”这种见面经历绝对不是调查者能够所预想到的情况,因为调查者已经和跨国劳工相处了很久,自然就不会有这样的想法,而作为受访者的台湾劳工雇主,是作为一位在本土文化圈内生活已久的女性,第一次碰面引起她如此的感想,虽然能够理解,但确实也是雇主们普遍的心理感受。再者,在语言之外,何女士讲话中的语气更是能够让让我们深刻理解这种本土文化居民面对外来族群的那种惊怕与排斥感,而这些非正式的表述无法通过一小段概述完成。其次,受访者自身内部的各种互动,也只有受访者才能认识到。当面对台湾雇主就菲律宾与印尼劳工的刻板认知时,印尼劳工Utami则反驳道:“他们说菲律宾比较聪明、会讲英文。可是他们不知道菲律宾的都不会讲国语。我跟他们说,你请我来这边是工作,不是来讲话,对不对?如果你要请来这边讲话,请菲律宾的会讲话、讲英文啊。我来这边是工作,是帮忙带小孩、煮饭、洗衣服、扫地、拖地,我需要讲英文吗?阿公阿妈会英文吗?”(蓝佩嘉,2011)有关于受访者自身的内部族群身份建构,则直接通过这段田野材料清晰展现。
再者,则是受访者为了向调查者表达真情实感,取得调查者认同,而对受访者内部的事件运行逻辑进行的解释。当一位快要退休的女教师告诉作者,自己仍然雇佣跨国劳工来照顾婆婆时,为了防止调查者直接采用普遍的孝道思维来理解,受访者主动解释道:“你不要觉得我好像很不孝顺,过去一二十年都是我在照顾……年轻时候带小孩很辛苦,老了以后还要带老人,你说女人有没有自己的日子?”(蓝佩嘉,2011)
综上所述,田野材料的使用方式一般有三种,而这三种都是以“cultural shock”作为特征:一,是调查者与受访者之间的“cultural shock”;二,是受访者内部之间的“cultural shock”;三,是以受访者内部之间的“cultural shock”作为基础,但目的在于取得调查者认同、谅解的材料。而从田野材料内容进行分类,则大致可以分为陈述类型、价值判断类型等多个类型,有的时候两种类型会同时存在于一段具体的对话当中。
田野材料的三种使用方式
总结:文献综述与田野材料
如果没有很好的问题意识,那么面对如此繁杂的理论、现象与田野材料,作者可能会招架不来。作者在文献综述的撰写时,就很好地把“国际分工”、“跨国移动”、“女性”、“族群”、“家庭”、“界限”等放置在了它们应该所处的位置,也就是背景材料、理论、话题。而对于田野材料的使用,也是有所取舍:面对那些已经成为普遍现象的材料,作者直接以概述的方式略过,而针对那些在调查者与受访者等群体之间的各种“cultural shock”,才是田野材料应该放置的地方。
文献综述以及田野材料的使用,也一直是我缺乏且需要学习的地方。在进行了上述的梳理之后,我感到了释然。我想,我应该是基本了解了学术研究的一个基本思路,而这样的研究思路是为了让我能够更好地与他人进行对话,而不是停留在自己重复造轮子的尴尬境地——不管以后是为了学术,抑或是为了工作、生活。我想,与他人对话的能力,都是十分重要的,这并不仅仅是“会说话”三个字所能指代的含义。